2022/05/08
汽車工業五大核心工具——APQP、FMEA、MSA、SPC、PPAP,一直是制造企業極力推崇的質量管理工具,但是很多企業并沒有真正地搞懂這些工具以及這些工具之間的關系,往往是知其然不知其所以然,導致核心工具的運用做樣子的多,有效運用的少。
五大核心工具是質量預防的利器,隨著質量管理方式從以檢驗為主發展到以預防為主,五大核心工具在質量管理中的應用也越來越廣泛,早已不僅限于汽車行業,各行各業的知名廠家都在全面或部分的應用。

一、什么是“五大核心工具”?
汽車工業五大核心工具是指在新產品/項目的設計開發過程中,客戶和供應商以先期產品質量策劃(APQP)為主線,輔以潛在失效模式及后果分析(FMEA)、統計過程控制(SPC)、測量系統分析(MSA)的使用,最終獲得客戶對新產品/項目的認可(PPAP),確保客戶和供應商在量產過程中實現對產品缺陷的預防、減少生產中的變異、縮短生產周期等。

自AIAG于1990年發布第一個核心工具MSA以來,五大核心工具已歷經多次改版修訂,最新的改版成果FMEA第五版(AIAG-VDA FMEA)已于2019年6月正式發布。

二、五大核心工具簡述
1、APQP
APQP(Advanced Product Quality Planning)即先期產品質量策劃,是一種結構化的方法,用來確定和制定確保某產品使顧客滿意所需的步驟。APQP是對開發某一滿足顧客要求的產品或服務提供支持的產品質量策劃過程;APQP對開發過程具有指導意義,并且是組織與其客戶之間共享結果的標準方式;APQP涵蓋的項目包括設計穩健性,設計試驗和規范符合性,生產過程設計,質量檢驗標準,過程能力,生產能力,產品包裝,產品試驗和操作員培訓計劃。

APQP的目的:
1、引導資源,使顧客滿意;
2、促進對所需更改的早期識別;
3、避免晚期更改;
4、以最低的成本及時提供優質產品。
2、FMEA
失效模式及后果分析(Failure Mode and Effects Analysis),是“事前的預防措施”,是以小組為導向的、系統的、定性的分析方法;FMEA旨在成為“事前”行為,而不是“事后”行為,為了達到最大的價值,FMEA必須在產品或過程的實現之前,失效模式潛在存在的狀況下進行,采用七步法完成FMEA分析。

FMEA能夠消除或減少潛在失效發生的機會,是汽車業界認可的最能減少“召回”事件的質量預防工具。
IATF16949標準對FMEA的要求(17個地方)——


FMEA的目的:
1、掌握和理解失效模式和后果分析(FMEA)概念、信息流、七步法;
2、通過方塊圖/界限圖,正確界定FMEA的范圍;
3、應用結構圖,分析零件與零件之間在物體、能量、信息、物質形態方面的交互作用;
4、通過界面、接口建立P圖,分析產品的功能和失效,揭露導致產品不可靠的原因;
5、通過過程流程圖,建立產品特性和過程參數的對應關系;
6、具備制作和運用FMEA及相關的工具,提高產品和過程的可靠性;
7、掌握FMEA和其它文件之間的相互關聯。
3、MSA
MSA(Measurement System Analysis)即測量系統分析,它使用數理統計和圖表的方法對測量系統的誤差進行分析,以評估測量系統對于被測量的參數來說是否合適,并確定測量系統誤差的主要成份。

MSA的目的:
1、定義測量系統、理解測量系統變差及其來源;
2、確定測量系統分析的范圍、資源、人員需求,制訂分析計劃;
3、具備基本的運算能力,以評價測量系統存在的偏倚、穩定性、線性、重復性、再現性、準確度和精確度;
4、通過測量系統分析,提高選用、維護和改進測量系統有效性的能力。
4、SPC
SPC(Statistical Process Control)即統計過程控制,主要是指應用統計分析技術對生產過程進行適時監控,科學區分出生產過程中產品質量的隨機波動與異常波動,從而對生產過程的異常趨勢提出預警,以便生產管理人員及時采取措施,消除異常,恢復過程的穩定從而達到提高和控制質量的目的。

SPC的目的:
1、理解并能識別過程的正常波動和異常波動;
2、了解、計算并研究過程能力指數,長期能力與短期能力;
3、能初步識別過程能力不足是技術問題或是管理問題;
4、系統地掌握計量值和計數值過程統計控制的原理和應用。
5、PPAP
PPAP(Production part approval process) 即生產件批準程序,是一種實用技術,其目的是在第一批產品發運前,通過產品核準承認的手續,驗證由生產工裝和過程制造出來的產品符合技術要求


PPAP的目的:
1、確定供方是否已經正確理解了顧客工程設計記錄和規范的所有要求;
2、并且在執行所要求的生產節拍條件下的實際生產過程中,具有持續滿足這些要求的潛能。
三、五大核心工具之間的關系

1、APQP,是組織將顧客的需求從概念變成實物產品的結構化過程。所謂結構化就是將其運作過程分成若干階段,然后在每個階段都定義出要做的事情以及控制的方法。APQP就像我們人體的骨架,支撐和串聯起所有核心工具的運作。其它的核心工具在這個結構性方法的支撐下,在不同階段,起著不同的作用;
2、在進行產品設計前先要進行DFMEA分析,確保提前識別產品設計的風險以及產品設計控制的風險,并基于對風險的分析和評價,決定設計及設計控制的措施。
3、在工藝過程開發之前要先進行PFMEA分析,識別過程的風險,并基于風險分析及評價的結果決定過程控制措施。同時,FMEA的開發也為后續的SPC和MSA提供了重要的輸入。
4、SPC和MSA的實施是需要有一定數量的產品樣本的,所以,在APQP中要等到產品及過程確認階段才能實施(可能不止一次),比如試生產階段。
5、PPAP是一個過程(Production Part Approved Process),目的是要向顧客證明“我們應具備批量、穩定的生產合格產品的能力了”。PPAP是對整個新產品開發成果的一個大驗收,是系統的對產品和過程開發驗證和確認的過程。
小結:整個APQP過程串聯起了這些工具的應用,雖然不同的工具的目的和作用各不相同,但它們之間是存在緊密聯系的。我們不但要正確理解每個工具的方法和目的,還必須系統性的應用這些工具和方法,才能真正的發揮工具應該起到的作用!
五、五大核心工具實施現狀剖析
企航顧問在多年的咨詢和培訓過程中發現,部分企業的體系和運作存在“兩張皮”現象。五大核心工具的實施也不例外,存在的普遍問題如下:
1、完全照搬APQP手冊內容進行實施,沒有考慮行業特性和產品特性
APQP是站在主機廠的立場來闡述,其內容更多是關注主機廠的特點和需求。比如:在APQP的第一階段中有關市場調研的內容,基本上都是主機廠的需求,對很多零件廠商來說,這些內容未必適合,故在實施APQP過程,需要因地制宜地對這些內容進行調整,如果只是一味的依照APQP手冊的內容來實施的話,這就很難避免“兩張皮”現象。這就要求企業對APQP的內涵和意圖要非常了解,才能結合自身的特點和需求來實施APQP。
2、各個工具之間缺乏邏輯性和關聯性
在現實的工作中,很多企業實施的是“個人”核心工具,即這些工具是由不同的工程師單獨完成的。出現這樣的問題其主要原因有兩個,第一是沒有將五大核心工具很好地與自身產品和行業特性整合;第二個原因就是相關人員訓練不足,無法將這五大核心工具很好地串聯在一起,其結果就是五大核心工具各自為政,缺乏整體性和邏輯性,在實際的工作中,也起不到實效。
3、市場營銷、產品設計開發、現場作業控制相互脫節
市場營銷是任何企業運作的核心,其它的業務運作單位應該是全力的來配合和支持市場活動。這就要求我們在策劃體系時,需要考慮如何把這些活動能整合在一起。五大核心工具本身就是這樣一個整合的方法論,但是由于部門的分割、人員觀念的差異以及對流程運作缺乏深刻的理解,造成市場、研發和制造的脫節,在五大核心工具的策劃和運作中,整體性和系統性應該是我們關注的一個焦點。
4、五大核心工具的實施缺乏高層管理的強有力支持
在五大核心工具的最新改版中,AIAG已經關注到這個問題,這也說明問題的普遍性和嚴重性。我們需要思考,如何從體系上來解決這個問題。比如:市場開發如何來支持公司的戰略目標?產品的設計開發工作如何與市場開發更密切的結合?
六、企航顧問的解決方案
1、以最新版的五大手冊為基本框架,用100余個案例來引導學員思考,進而解釋這些核心工具的原理和使用方法,配合適當的練習來強化學員對理論的理解(理論教學內容占30%,案例分析和練習占70%);
2、將企業推行的Six sigma,Lean中用到的方法、工具與五大核心工具整合,并以實例向學員解釋,如:
a)、如何將VOC、QFD(品質機能展開)、成本分析、可組裝設計(Design for Assembly)等工具與新產品導入(APQP)過程整合;
b)、在FMEA分析中,如何將其輸出的結果用到8D、設計審查\驗證(Design Verification Plan and Report)和控制計劃等作業中;
c)、在MSA分析中,引入Six sigma中的假設檢驗,讓學員能更深入的理解MSA的輸出結果。
3、根據汽車行業的實際需求,增加五大核心工具中內容不完整或未涉及的授課內容;
4、全部來自汽車OEM和Tier1的顧問師,數十年汽車制造業工作、咨詢和培訓功力,集5,000+汽車整車和汽車零部件企業的服務經驗,能結合客戶的產品與學員深入分析在五大核心工具的使用中的優點和有待改善之處。
七、五大核心工具常見問題診斷表
工欲善其事必先利其器,五大核心工具作為質量預防的利器,在實際工作中的應用、改善和優化十分重要。然而每個工具特點和應用方式也不同,如何做到更好地應用呢?企航顧問專家結合多年行業工作實踐經驗與思考,現將五大核心工具常見問題分條總結列出供大家自行診斷,為大家的實際應用改善提供幫助。
一份常見問題診斷表將幫你準確快速發現問題并著手改善,從而真正發揮質量預防和降低成本的工具價值,為企業創造價值。
APQP&CP常見問題點與診斷說明

FMEA常見問題點與診斷說明

MSA常見問題點與診斷說明

SPC常見問題點與診斷說明

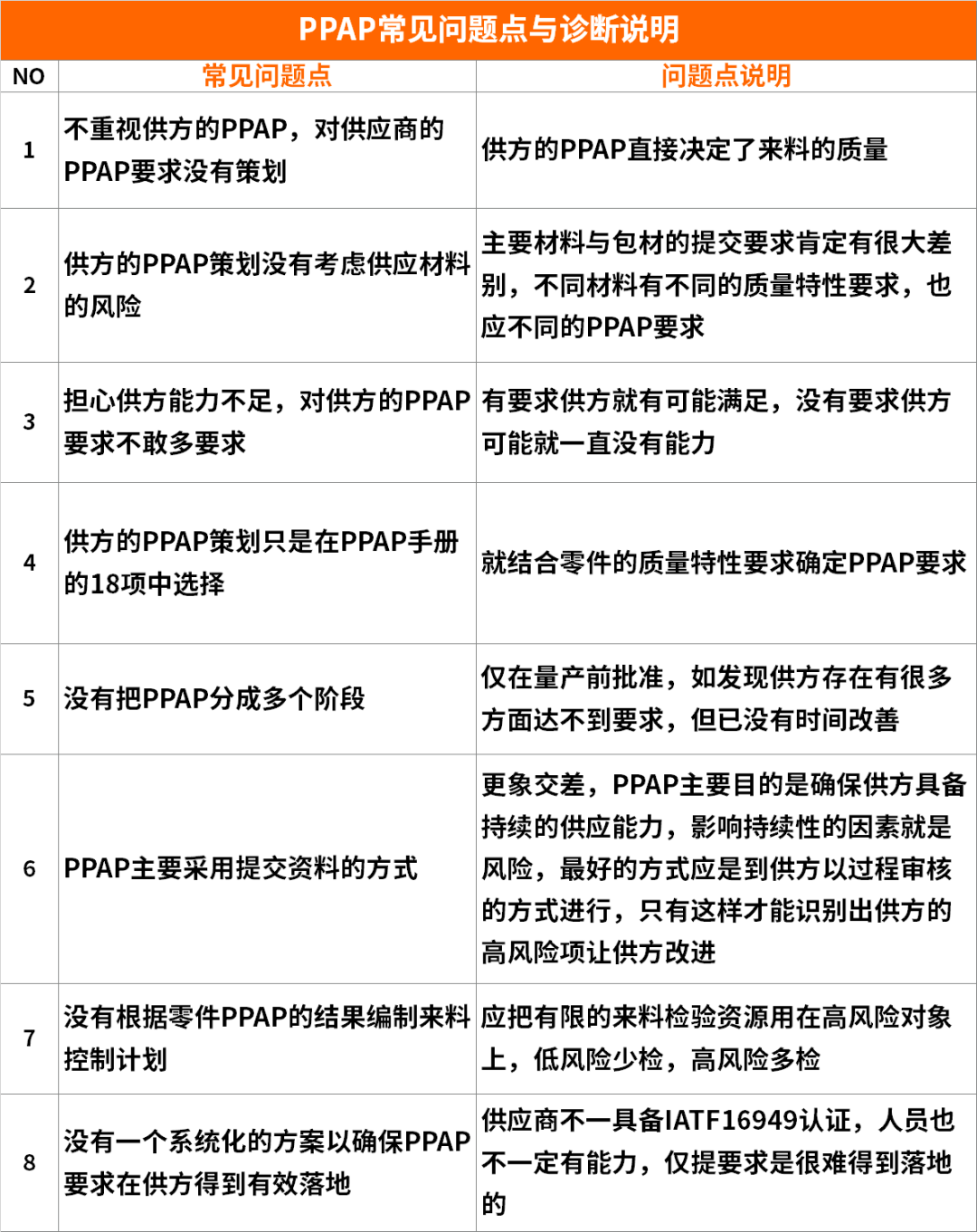
PPAP常見問題點與診斷說明

八、企航顧問五大核心工具案例
1、企航顧問汽車供應鏈服務項目有:
2、企航顧問在汽車供應鏈項目上的優勢:
a)、4,500+ 汽車整車及零部件企業TISAX、ISO26262、ASPICE、VDA6、IATF16949全過程輔導;
b)、10,000+ 培訓企業客戶(內訓+公開課+游學+研修);
c)、100,000+ 課時AIAG核心工具、VDA-x、CQI-x、BIQS標準及內審員授課經驗;
d)、東風汽車有限公司連續9年華東地區唯一指定咨詢合作伙伴;
e)、國家認證認可監督管理委員會(CNCA)首批備案之16949、EMS、OHSMS顧問機構;
f)、中國認證認可協會(CCAA)理事單位、上海市認證協會(SCA)理事單位;
g)、全國六西格瑪推行工作委員會(CCPSS)委員單位;
3、企航顧問五大核心工具部分案例現場:
企航顧問已完成25,000+課時的五大核心工具課程和500+家汽車工業五大核心工具的輔導項目——





































……
